2025年辽宁省高速公路机电系统设备设施升级改造工程设计施工总承包招标公告
1.招标条件
2025年辽宁省高速公路机电系统设备设施升级改造工程(以下简称“本项目”)项目已由辽宁省交通建设投资集团有限责任公司《2025年辽宁省高速公路机电系统设备设施升级改造项目技术设计审查意见》批准,建设资金来自企业自筹,招标人为辽宁省高速公路运营管理有限责任公司(以下简称“招标人”),招标代理为中咨海外咨询有限公司(以下简称“招标代理”)。项目已具备招标条件,现对本项目设计施工总承包进行国内公开招标,并对投标人进行资格后审。
2.项目概况与招标范围
2.1项目概况
2025年辽宁省高速公路机电系统设备设施升级改造工程共包含三个子项目,具体项目情况如下:
(1)高速公路收费系统设备更新改造工程
依据交通运输部及省交通厅相关工作要求,结合我省高速公路机电设施设备应用情况,对以下收费机电设备进行更新:一是648套车牌识别设备更新;二是42处收费站的称台改造;三是40个收费站增设车辆外廓尺寸测量设备。
(2)高速公路隧道机电设备维修改造工程
依据交通运输部办公厅《公路隧道提质升级行动技术指南》(交办公路〔2019〕28号)相关要求,结合我省高速公路隧道机电系统定期检测情况,对以下隧道机电设备进行更新:一是隧道照明系统,对80座隧道照明灯具进行更新,同时更新隧道照明桥架总长48134延米。二是通风系统,对38座隧道更换共计210台风机,同时对革镇堡隧道12组风机基础进行修复加固;三是供配电系统,对59套UPS主机及58套EPS主机进行更新;四是消防系统,对32座隧道进行感温光纤及钢丝绳更新,总长46398延米,同时对吴家岭隧道实施隧道水消防系统改造;五是监控与通信系统,对71座隧道共441套紧急电话设备进行升级改造。
(3)沈海高速公路监控系统维修改造工程
对G15沈海高速进行视频补盲,建设监控点位102处,并对其中85处监控点位进行交安设施护栏加固。
2.2招标范围及标段划分
本项目共划分为1个标段。招标范围为:2025年辽宁省高速公路机电系统设备设施升级改造工程的施工图设计及工程的实施及缺陷修复。包括但不仅限于:
(1)施工图设计工作范围包括:技术设计优化、施工图设计、设备技术规范,施工图设计文件、施工图预算文件、工程量清单及竣工设计文件等编制工作;配合施工图设计文件的审查、核准或备案,施工阶段配合服务工作等;
(2)施工总承包工作范围包括:根据施工图设计及合同文件,完成标段范围内所有工程的实施及缺陷修复。
2.3计划工期
计划总工期约为253日历天,其中:施工图设计及施工图预算编制计划服务周期为2025年10月20日~2025年11月9日,施工计划工期为2025年11月10日~2026年6月30日(开工至完工),高速公路收费系统设备更新改造工程中车牌识别项目和沈海高速公路监控系统维修改造工程项目计划施工工期为2025年12月30日前完工,实际工期以合同签订时间为准。
缺陷责任期:自实际交工验收合格之日起计算12个月。
3.投标人资格要求
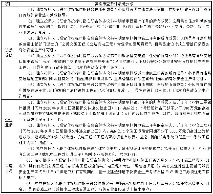
3.1本次招标要求投标人必须同时具备的资格要求详见下表:

根据《关于发布公路工程从业企业资质名录的通知》(厅公路字〔2011〕114号)要求,投标人(联合体投标时指在联合体协议书中明确承担设计、施工任务的成员)如为应进入交通运输部“全国公路建设市场监督管理系统(//hwdms.mot.gov.cn)”中的公路工程设计、施工资质企业名录,投标人名称和资质与该名录中的相应企业名称和资质完全一致。
3.2本次招标接受联合体投标,联合体牵头人必须由承担本项目机电施工任务的施工企业承担,且联合体牵头人承担的施工份额不得低于联合体其他成员(如有)。
3.3与招标人存在利害关系可能影响招标公正性的法人、其他组织或者个人,不得参加本项目的投标;单位负责人为同一人或者存在控股、管理关系的不同单位,不得同时参与本项目的投标。否则,相关投标均无效。联合体各方在本招标项目中以自己名义单独投标或者参加其他联合体投标的,相关投标均无效。
3.4独立投标人(联合体投标时的联合体各方)存在下列不良状况或不良信用记录的单位,不得参加投标:
(1)被省级及以上交通运输主管部门取消招标项目所在地的投标资格且处于有效期内;
(2)被责令停业,暂扣或吊销执照,或吊销资质证书;
(3)进入清算程序,或被宣告破产,或其他丧失履约能力的情形;
(4)在国家企业信用信息公示系统(//www.gsxt.gov.cn)中被列入严重违法失信企业名单;
(5)在“信用中国”网站(//www.creditchina.gov.cn)或“中国执行信息公开网”(//zxgk.court.gov.cn)中被列入失信被执行人名单;
(6)投标人或其法定代表人、拟委任的项目主要人员(设计负责人、施工负责人、技术负责人)在近三年内有行贿犯罪行为的;
(7)法律法规规定的其他情形。
3.5本项目的技术设计单位、监理单位或以上单位的附属单位不得以任何形式参与本项目的投标,否则,相关投标均无效。
4.招标文件的获取
4.1凡有意参加投标者,请投标人于2025年9月22日23:59时(北京时间,下同)之前,登录“辽宁省公共资源交易一张网电子化平台(//www.lnsggzy.com/EpointSSO/login/oauth2login)”进行会员注册(办理CA数字证书),并进行投标确认,自行下载本次招标全部相关文件。请各投标人随时关注“辽宁省公共资源交易一张网电子化平台”,及时获取相关信息,避免影响投标文件的编制,否则一切后果由投标人自行承担。
4.2招标文件售价0元。
4.3投标人须提交的投标保证金金额及其他相关要求详见招标文件。
5.投标文件的递交及相关事宜
5.1招标人将不组织工程现场踏勘,不召开投标预备会,投标人在查阅招标文件后如有问题,可于规定的时间前发送至指定邮箱,由招标人统一解答。
5.2投标文件递交的截止时间(投标截止时间,下同)为2025年10月9日10时00分。投标人应于投标截止时间前,将电子投标文件上传至“辽宁省公共资源交易一张网电子化平台(//www.lnsggzy.com/EpointSSO/login/oauth2login)”,本次招标不要求投标人递交纸质投标文件。
5.3投标人须使用生成投标文件的CA锁及相关解密设备,完成电子投标文件的解密工作。
5.4电子交易相关软件的下载:(1)驱动下载地址://download.bqpoint.com/download/downloaddetail.html?SourceFrom=Ztb&ZtbSoftXiaQuCode=0215&ZtbSoftType=DR;(2)投标文件制作软件下载地址://download.bqpoint.com/download/downloaddetail.html?SourceFrom=Ztb&ZtbSoftXiaQuCode=0209&ZtbSoftType=tballinclusive;(3)投标人操作手册下载地址://ggzy.macvenetian.com/fwdt/xzzx1/gczb/jtgc/scxz/。
5.5逾期上传的、未上传指定网站的或不按照招标文件要求加密的投标文件,招标人(电子交易平台)将予以拒收。
5.6本次招标采用双信封形式的技术评分最低标价法,评标办法详见本招标公告附件。本招标公告附件在《澳门威尼斯-澳门威尼斯娱乐城 网站》(//macvenetian.com)上发布。
5.7本次招标采用远程异地的方式进行评标。
6.发布公告的媒介
本次招标公告同时在《辽宁省招标投标监管网》(//www.lntb.gov.cn)、《辽宁省公共资源交易网》(//ggzy.macvenetian.com)、《澳门威尼斯-澳门威尼斯娱乐城 网站》(//macvenetian.com)、《辽宁省交通建设投资集团有限责任公司网站》(//www.lnjttz.cn)、《辽宁省交通建设投资集团电子招标采购平台》(//zc.lnjttz.cn)及《中国招标投标公共服务平台》(//www.cebpubservice.com)上发布。
潜在投标人或者其他利害关系人如对本招标文件有异议,可在投标截止时间10日前按照《中华人民共和国招标投标法实施条例》中的有关规定向招标人提出。
7.联系方式
监督部门:澳门威尼斯-澳门威尼斯娱乐城 公路处
地址:辽宁省沈阳市和平区十三纬路19号
联系人:赵先生
电话:024-23878036
招标人:辽宁省高速公路运营管理有限责任公司
地址:辽宁省沈阳市和平区十三纬路19号甲
邮政编码:110003
联系人:黄先生
电话:024-82364515
招标代理:中咨海外咨询有限公司
地址:北京市海淀区车公庄西路25号1幢4-5层
联系人:邓先生
电话:024-88325378
网址://zzhw.ciecc.com.cn
邮箱:zzhwzh01@126.com



辽公网安备 21010202000554号