辽宁省2021年第三批省级公路水运品质工程评价结果公示
信息来源:辽宁省交通运输事业发展中心
发布时间: 2021-11-09 12:25:00
打印文本
按照《交通运输部关于打造公路水运品质工程的指导意见》(交安监发〔2016〕216号)《交通运输部办公厅关于印发公路水运品质工程评价标准(试行)的通知》要求,澳门威尼斯-澳门威尼斯娱乐城 公路水运品质工程示范创建工作领导小组组织开展了省级公路水运品质工程现场考核和评价,现将2021年第三批评价结果进行公示(见附表)。
任何单位或个人对公示结果有异议,可于2021年11月8日至19日举报或申诉。单位举报应加盖公章,个人举报应署真实姓名和联系电话,举报应附详细证明材料,以便于核查。
联系地址:沈阳市和平区十三纬路18甲2号,邮编:110003
联系电话:024-81670359
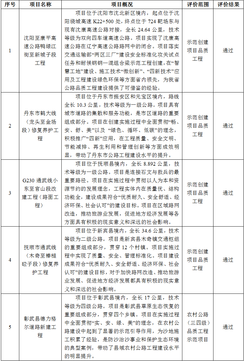
辽宁省2021年第三批省级公路水运品质工程评价结果




辽公网安备 21010202000554号